About this activity diagram for library management

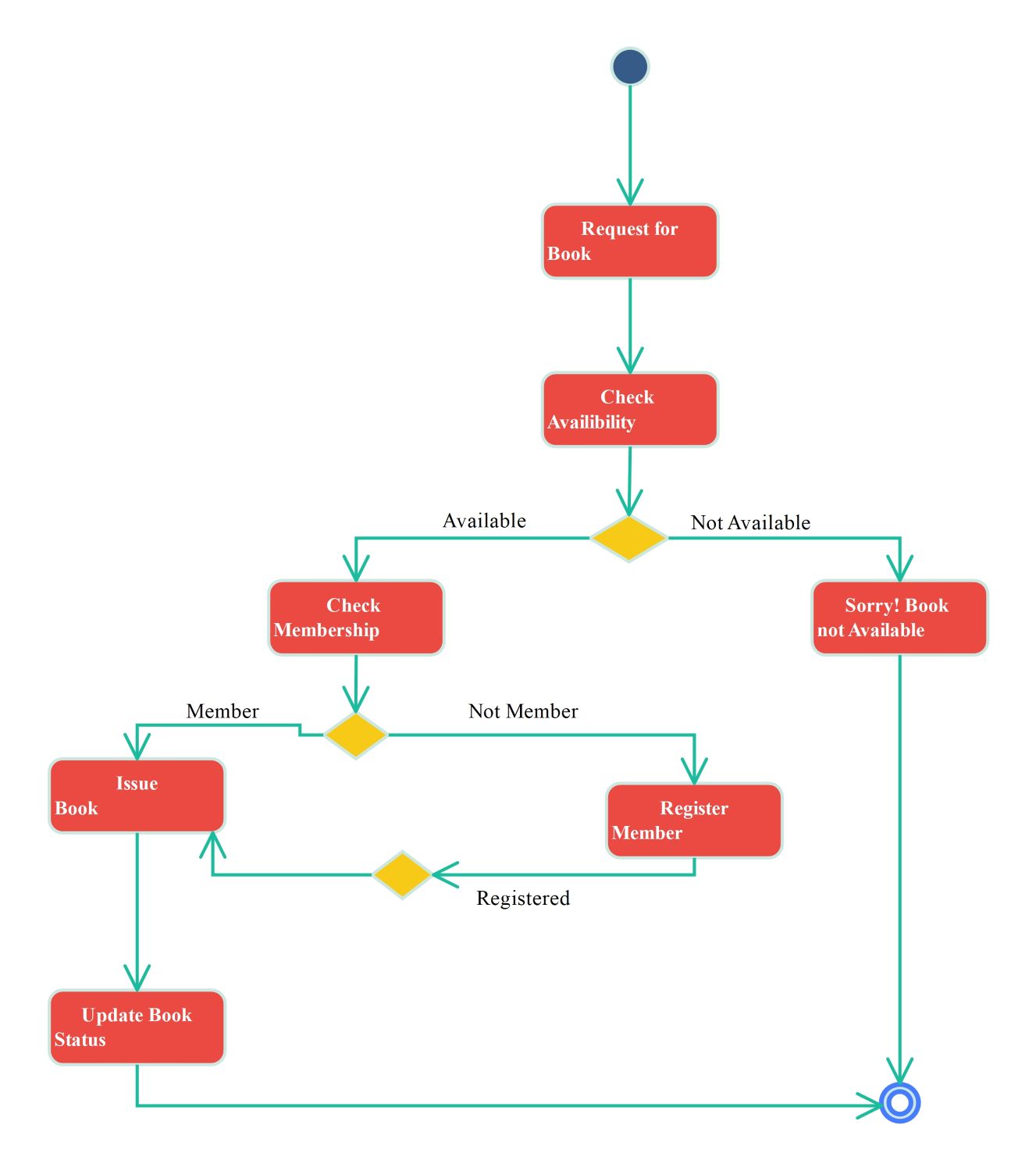
This activity diagram shows the sequence of events and steps for managing book requests that take place in a library system. It commences with “request for book” which implies the user has requested a book from the management system.

The following stage is to "check availability." This determines the availability of requested books. If the book is available, then the next step would be proceeding with the "check membership" action.

However, if the book does not exist, then the system prompts a "sorry! book not available" message. If the book exists, the system checks the user's membership status. If the user is a member, then continue the process to the "issue book" action.

Once issued this book, the system proceeds to "update book status", ensuring that it has been updated as per its availability. This brings an end to the entire process for a member who requested some literature.

For non-member users, the diagram indicates a path towards "register member." This step guarantees that non-members are put into the system. After the registration has been completed successfully, it takes us once again to the place of decision where we check for the membership status.

The newly registered user is then directed to do an "issue book" and later on an "update book status" just like what happens with existing members.

Tip: You need EdrawMax software or mobile app to view and edit the file. Get it now>>>>
Tip: You need EdrawMax software or mobile app to view and edit the file. Get it now>>>>
Tip: You need EdrawMax software or mobile app to view and edit the file. Get it now>>>>
Tip: You need EdrawMax software or mobile app to view and edit the file. Get it now>>>>
Tip: You need EdrawMax software or mobile app to view and edit the file. Get it now>>>>

How to use this template

Step 1

Click on Edit free online to use it. After the template opens, customize the diagram. Drag and drop new shapes from the libraries on the left to fit your system's needs.

Step 2

Edit the text. Style the boxes, lines, and text by clicking on the elements. You can save some common elements in your library. You can reuse them when creating similar diagrams.

Step 3

Click the theme icon if you want to use the “one-click beautify” feature. This feature instantly changes the colors, fonts, and layout of your picture. It makes it look professional.

Step 4

You can export your file in several formats for later use. Click Export to select the format (.eddx, .pdf, .png, .jpg).

Tip: You need EdrawMax software or mobile app to view and edit the file. Get it now>>>>
Tip: You need EdrawMax software or mobile app to view and edit the file. Get it now>>>>
Tip: You need EdrawMax software or mobile app to view and edit the file. Get it now>>>>
Tip: You need EdrawMax software or mobile app to view and edit the file. Get it now>>>>
Tip: You need EdrawMax software or mobile app to view and edit the file. Get it now>>>>

Benefits of the activity diagram

A library management activity diagram has several benefits. To start with, it gives a clear and visual representation of the whole process of requesting books thus making it simple to understand and follow. This visualization will therefore help with sequencing actions and points of decision so that every step makes sense together without leaving anything behind.

Another benefit is that it assists in recognizing the possible bottlenecks or inefficiencies in the course of events. Mapping out every single step enables stakeholders to know where the delays or problems may arise.

The diagram also promotes communication between library staff and users. It serves as a reference that everyone can understand, thus enhancing collaboration and helping to ensure that all parties are on the same page regarding the process.

FAQs about the activity diagram

  • An activity diagram inside a library management system helps us see how different actions occur. It may involve things such as lending out books, taking them back, adding new members, or managing stock. For that reason, a person using this diagram can easily tell if they are supposed to do certain operations one after another or at the same time with other operations.

  • With an activity diagram, one can get a clear view of the processes that run in a library management system, allowing for easier identification and analysis of workflows. This assists in enhancing efficiency by identifying the bottlenecks in each process and ensuring proper coordination among them all for successful management.

  • The borrowing and returning of books, user registration, updating book information, and managing user details are common scenarios. Checking the availability of books, confirming membership for users, lending or taking back books, and modifying the system records are the activities usually involved in those situations.

Start from this template

Get started with EdrawMax today

Create 210 types of diagrams online for free.

Draw a diagram free Draw a diagram free Draw a diagram free Draw a diagram free Draw a diagram free
coupon
/ / /