Templates >  UML >  Online Food Ordering System Activity Diagram

Online Food Ordering System Activity Diagram

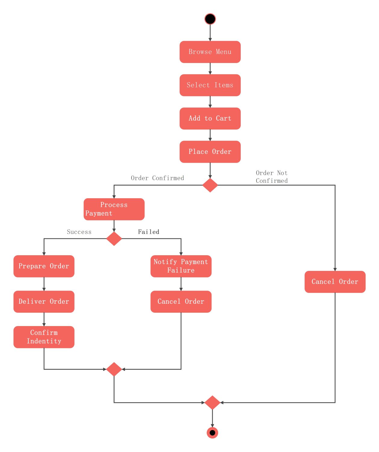
An activity diagram for an online food ordering system maps the step-by-step process of buying a meal. It helps developers and stakeholders visualize user interactions from menu selection to delivery. Using this diagram ensures a smooth digital experience, reduces system errors, and clarifies complex workflows for your technical teams.

Use the template
Free Download
Free Download
Free Download
Free Download
Free Download

About this Activity Diagram for Online Food Ordering System template

This template provides a clear visual guide for the workflow of a modern food delivery application. It helps teams identify key decision points, such as payment processing and order confirmation, to optimize the user journey effectively.

Customer Ordering Phase

This initial section of the diagram focuses on the user's primary actions within the food application. It tracks the flow from the moment a user opens the menu until they decide to place an official order.

  • Browse Menu
  • Select Items
  • Add to Cart
  • Place Order

Order Confirmation and Payment

This stage handles the critical logic for verifying the user's request and processing their financial transaction. It manages the branch between confirmed orders and cancelled requests to ensure the system remains stable and accurate.

  • Order Confirmation Decision
  • Process Payment
  • Payment Success or Failure Branch
  • Notify Payment Failure

Fulfillment and Delivery

The final phase outlines the physical steps taken after a successful payment transaction occurs. It covers the transition from kitchen preparation to final delivery at the customer's door, concluding the entire business process successfully.

  • Prepare Order
  • Deliver Order
  • Confirm Identity
  • Cancel Order

FAQs about this Template

  • An activity diagram is vital because it visualizes the entire operational flow from the customer's perspective. It helps identify potential bottlenecks in the ordering process, such as payment delays or logic errors in the cart. By mapping these steps, developers can build a more robust backend that handles both successful transactions and edge cases like order cancellations seamlessly.

  • The primary decision points include order confirmation and payment validation. First, the system must check if the order details are valid before proceeding. Second, it evaluates whether the payment was successful. These branches are critical because they dictate whether the system continues to order preparation or routes the user to a failure notification and order cancellation screen.

  • In this UML diagram, payment failure is handled through a specific decision node. If the payment fails, the system triggers a notification failure action. Following this notification, the flow moves to cancel the order to ensure no ghost orders remain in the queue. This clear path prevents confusion between the customer and the kitchen while maintaining data integrity.

Edraw Team

Edraw Team

Apr 23, 26
Share article:

Related templates

Pharmacy Management System Activity Diagram

Event Management System Activity diagram

Airline Reservation System Activity Diagram

Stock Management System Activity Diagram

E-Voting System Activity Diagram

Activity Diagram for Chat App

Gym Management System Activity Diagram

Object diagram for restaurant management system

Object Diagram for College Management System

Object Diagram for Library Management System

Stop drawing. Start describing.

AI diagramming isn't just text-to-diagram.
AI now understands any input, fetches live data, adapts through dialogue, and works everywhere.