Perhaps you have also heard of BPMN diagrams, but you may not have created one. The idea sounds useful, yet figuring out where to begin can feel confusing. Visio simplifies the process by including built-in tools for BPMN 2.0. In case you are wondering how to create a BPMN in Visio, this tutorial will put you on the right track.
Using a proper strategy, you can create a BPMN diagram that will describe processes with ease. This article will guide you through the fundamental elements, demonstrate how to construct a diagram step-by-step, provide you with tips to keep it simple, and introduce an alternative tool in case you need more functionality than Visio.
Let’s get into the details!
In this article
What BPMN Means & Why Use Version 2.0
BPMN is an abbreviation of Business Process Model and Notation. The Business Process Management Initiative first introduced it in the early 2000s. The idea was to develop a universal language for describing processes. The method used by the teams before BPMN was confusing. As time passed, the standard became accepted worldwide and is today supported by numerous tools.
What Version 2.0 Adds to Modeling
BPMN 2.0 supported a wider range of event types, more gateways, and improved collaboration. It also specified the way in which diagrams can be shared in XML format. This way, the software tools can understand the format equivalently. All these changes improved the model's accuracy. This was an advantage to businesses because it minimized communication mistakes.
Why Use Visio for BPMN 2.0
Visio uses BPMN 2.0, which has built-in templates and shapes. This is time-saving as one does not have to create symbols manually. You can drag and drop elements such as events, tasks, and gateways directly onto your canvas. The other benefit is integration. BPMN diagrams are connected to data and shared in various formats, and they are used in Microsoft 365.
Elements in a Visio BPMN Diagram
The following are the building blocks of a basic BPMN diagram:
Flow Objects: Events, Activities, and Gateways
The basic elements of a BPMN diagram are flow objects. Events are indicators of the beginning, progress, or conclusion of a process. Activities demonstrate the real tasks or actions that should occur. The gateways determine the direction that the process takes. The combination of these elements constitutes the framework of the working process.
Connecting Objects: Sequence Flow and Message Flow
Processes can only be sensible when steps have a proper relationship. Sequence flows indicate the order in which tasks occur. They form the framework of your diagram, connecting events and activities in a logical sequence. Message flows are different. They demonstrate communication between two distinct sections of a process, such as departments or external partners.
Organizational Structure: Pools and Lanes
Most processes involve more than a single role or team. Pools are the primary actors in a process, such as a company or system as a whole. The pool is divided into smaller parts or sections by the use of lanes, e.g., departments or job roles. Such a structure assists individuals in monitoring the accountable party.
Artifacts: Data Objects, Groups, and Annotations
Artifacts provide more information to your BPMN diagram. Data objects indicate the data required in a task or the outcome of a task. Teams assist in the grouping of related tasks without altering the flow. Notes are provided as annotations to explain steps or decisions. They ensure that there is nothing significant that is missed in the review.
How to Make a BPMN in Visio
Step1 Select the BPMN Diagram Template
- Start Visio on your computer.
- In the template gallery, search for BPMN and select it.
- Pick the type of template you want to work on.

Step2 Insert BPMN Shapes
- You can also begin from an empty canvas.
- Go to BPMN Basic Shapes on the left panel.
- Drag a Start Event, add Tasks, and place Gateways.
- These shapes form the main flow of your process.

Step3 Adjust Shapes with the Pointer Tool
- Pick the Pointer Tool from the top menu.
- Use it to add shapes, resize them, or align tasks neatly.

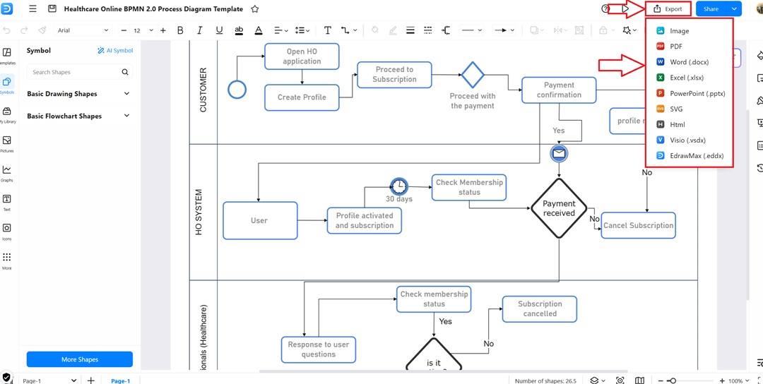
Step4 Pick a Format to Save Your Design
- Go to the File option and select Save As.
- Save it as a Visio, PDF, or image format.
- This way, you can get your design on your device and share it directly with your team.

How to Make a BPMN Easier
EdrawMax provides a focused environment for building BPMN diagrams without extra setup. It presents a sturdy BPMN 2.0 library that contains all the standard elements of this system. The software allows drag-and-drop editing that makes it easy to organize the tasks. Built-in templates provide a baseline for the frequently used business processes.
Auto-layout and alignment tools ensure that the structure remains clean as the diagram expands. After completing your diagram, you can export it to PDF, PNG, and Office files. This combination makes EdrawMax a practical alternative for anyone who finds Visio too complex or time-consuming.
How to Make a BPMN in EdrawMax
Step1 Start a New Blank File
- Open EdrawMax.
- Click on New and then New blank file.
- This will provide you with a workspace on which you can start creating your BPMN diagram.

Step2 Open the BPMN Shape Library
- Click on More Shapes in the left panel.
- Type BPMN into the search bar and select the BPMN option.
- The full library of BPMN symbols will appear.

Step3 Explore the Template Community
- Click the Templates option to enter the Templates Community.
- Type BPMN in the search bar to see pre-made process diagrams.
- Customize any template rather than beginning with nothing.

Step4 Edit Using the Floating Bar
- Click on any shape in the template to activate the floating bar.
- It can be used to edit text, change font size, or color.
- This ensures that editing is fast without the need to open extra menus.

Step5 Export Your BPMN Diagram
- After adding all details, click on the Export button at the top.
- Choose a format such as PDF, Word, or PowerPoint.
- This lets you share the BPMN diagram easily across reports, meetings, or presentations.

Tips for Better BPMN Diagrams
Here are some tips that might help you during your BPMN diagram creation:
Keep the Detail Balanced
Excessive details make a diagram difficult to track. Lack of info makes the diagram look incomplete. Include the details that help explain the process. Split big tasks into smaller sections when necessary; however, do not add unnecessary steps.
Use Clear and Consistent Labels
Each event, task, or gateway must be labeled. Short labels work best. Long sentences are disorienting to the reader and consume space. Maintain the same style throughout the diagram in order to maintain uniformity.
Organize with Pools and Lanes
There are numerous roles in a process. Major participants can be used in use pools and small divisions in lanes. This structure shows responsibilities. It also saves individuals the guesswork as to who does what in the process.
Limit Crossing Connectors
Diagrams are also messy when the connectors overlap too many times. Attempt to organize work and processes without overlaps. Straight lines enhance clarity and ease of understanding.
Summary & Next Steps
At this point, you must feel more confident working with BPMN. You have seen the elements that make a process, steps to create one in Visio, and simple tricks to maintain a clear diagram. If your goal was to learn how to create a BPMN in Visio, you now have everything you need to get started without feeling stuck.
Creating a BPMN diagram in Visio is no longer a guessing game. Although Visio has structure, some users may want a platform that offers speed and ready-made templates. That is where EdrawMax comes in as a friendly option to try. Select one of them, do a trial run, and watch your workflow become much smoother!
AI Diagram Generator
Enter your prompt. Upload files if needed. Generate diagrams, charts, or slides instantly.
