Free UML Diagrams

Turn your complex ideas into simple visuals!

Use UML diagrams to build better software with your team. 💡 Get started. What do we have here? Use case diagrams, sequence diagrams, class diagrams, activity diagrams, collaboration diagrams, and more.

Sequence Diagram for Online Shopping System

Sequence diagram for DevOps

Sequence diargam for Library managment

Sequence Diagram for Login

Sequence Diagram for Netflix

Sequence Diagram for ATM System

Sequence Diagram for Hospital Management System

Sequence Diagram for Hotel Management System

Sequence Diagram for Authentication Template

Sequence Diagram for School Management System

Sequence Diagram for Game Design

Sequence Diagram for Bus Tracking System

Sequence diagram for food ordering system

Sequence Diagram for Movie Ticket Booking

Sequence diagram for airline reservation system

Sequence Diagram for Client-Server Communication

Sequence Diagram for Insurance Claim Process

Sequence Diagram for Online Movie Ticket Booking

Sequence Diagram for Payroll Management

Sequence diagram for Student attendance system

Sequence Diagram for Bookstore System

Use Case Diagram for Bank Management System

Use Case Diagram for Hospital Management

Use Case Diagram for Online Shopping System

Use Case Diagram for Order History

Use Case Diagram for Library Management

Use Case Diagram for Customer Support

Use Case Diagram for Order Placement

Use Case Diagram for Shopping Cart

Use Case Diagram for Product Browsing

Use Case Diagram for Bank Security System

Use Case Diagram for Vending Machine

Use Case Diagram for Online Movie Ticket Booking System

Use Case Diagram for Video Conferencing System

Use Case Diagram for Restaurant Ordering System

Use Case Diagram for Online Therapy Platform

Use Case Diagram for Social Network Platform

Use Case Diagram for Supply Chain Management

Use Case Diagram for Online Education Platform

Use Case Diagram for Online Pharmacy System

Flight Reservation System Use Case Diagram

Use Case Diagram for Airline Reservation System

Use Case Diagram for Car Rental Website

Use Case Diagram for Event Management System

Use Case Diagram for Online Gaming Platform

Use Case Diagram for Inventory Management System

Use case diagram for ATM

Use Case Diagram for Railway Reservation System

Use Case Diagram for Hotel Management System

Use case diagram book store management

Use Case Diagram for Online Ticketing System

Use Case Diagram for Travel Agency

Use Case Diagram for CRM System

Use case diagram for online voting system

Use case diagram for parking management system

Use case diagram for job portal system

Use Case Diagram for Gym Management System

Use case diagram for university management system

Use Case Diagram for Student Attendance System

Use Case Diagram for Uber

Use Case Diagram for Music Recommendation System

Use Case Diagram for Blood Bank System

Use Case Diagram for College Admission System

Use Case Diagram for Business Analysis

Class Diagram for Bank Management System

Class Diagram for Hospital Management System Template

Class Diagram for Hotel Management System

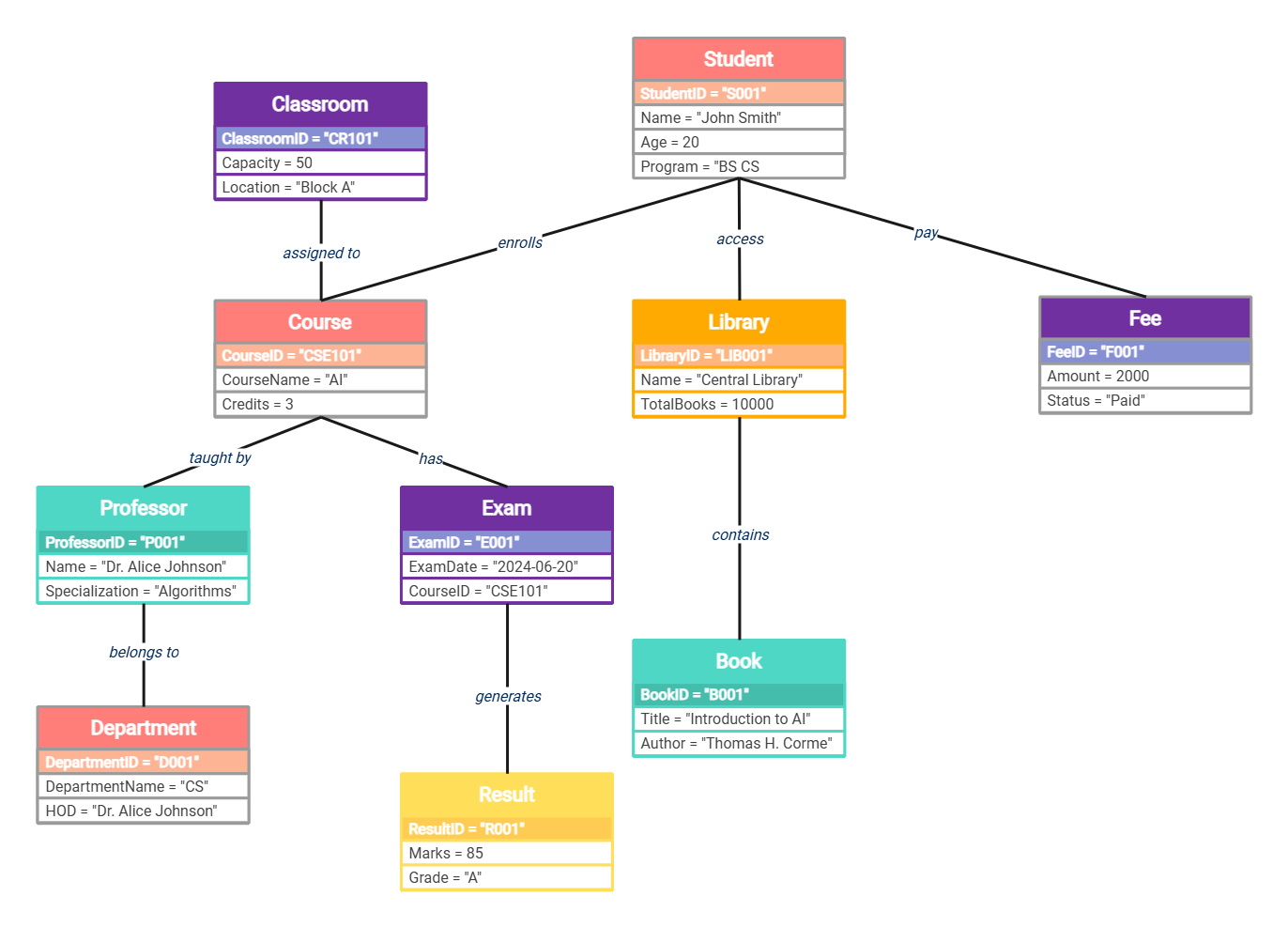
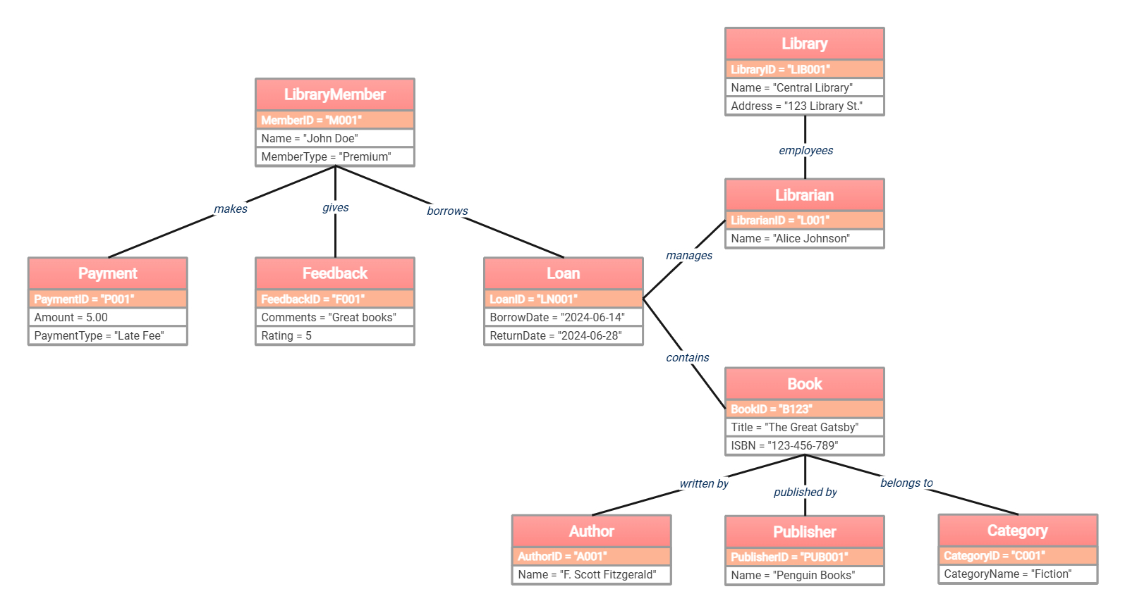
Library Management System Class Diagram

Online Shopping System Class Diagram Guide

University Management Class Diagram Template

Class Diagram for ATM System

Class Diagram for College Management System

Class Diagram for Apple Store

Class Diagram for OLX

Class diagram for project management system

Class Diagram for Real State

Class diagram for bank loan system

Class Diagram for E-Voting System

Class diagram for authentication system

Class diagram for spotify system

Class Diagram for E-commerce Systems

Class diagram for e-Wallet System

Class diagram for hr management system

Class diagram for employee payroll system

Class Diagram for Online Movie Ticket System

Class Diagram for Club Management System

Class Diagram for Content Management System

Class diagram for chat app

Class Diagram for Freelancing Platform

Class diagram for online examination system

Class Diagram for Insurance Management System

Class diagram for blogging website

Cafe Management System Class Diagram

Class Diagram for Online Weather Forecasting

Charity management system Class diagram

Class Diagram for Social Media Platform

Class Diagram for Bus Reservation System

Class Diagram for Ticket Vending Machine

Class Diagram for News Portal System

Class Diagram for Job Portal System

Class Diagram for Blood Bank System

Class Diagram for Gym Management System

Activity Diagram Login Template

Banking System Activity Diagram

Library Management System Activity Diagram

Business Analysis Activity Diagram

Railway reservation system activity diagram

Hotel Management System Activity Diagram

Activity Diagram for Loan Management System

Activity Diagram for Hospital Management System

Project Management System Activity Diagram

Online Recruitment System Activity Diagram

E-Commerce Website Activity Diagram

Car Rental System Activity Diagram

Supply Chain System Activity Diagram

Online Food Ordering System Activity Diagram

Tour Management System Activity Diagram

E-Voting System Activity Diagram

Stock Management System Activity Diagram

Airline Reservation System Activity Diagram

Event Management System Activity diagram

Pharmacy Management System Activity Diagram

Gym Management System Activity Diagram

Activity Diagram for Chat App

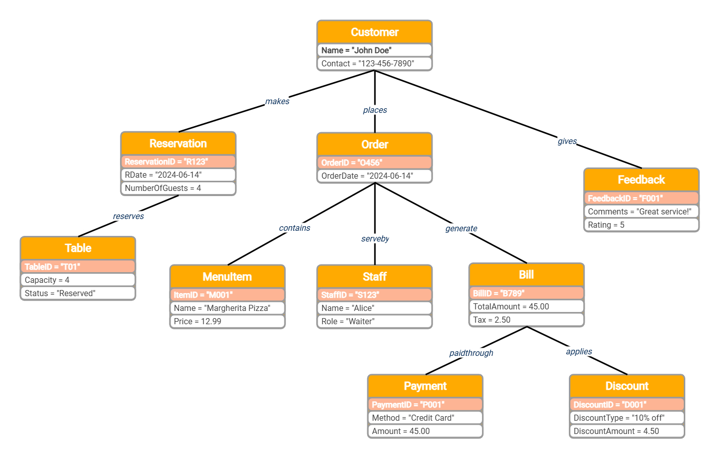
Object diagram for restaurant management system

Object Diagram for Library Management System

Object Diagram for College Management System

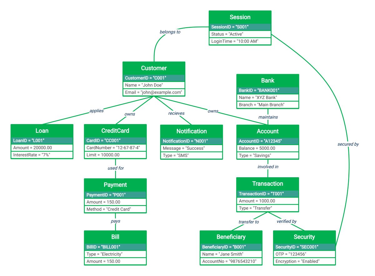
Object diagram for Internet banking

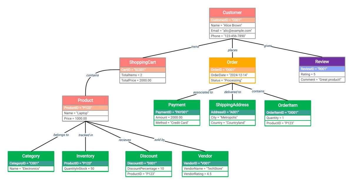
Object diagram for online shopping system

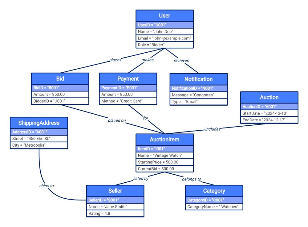
Object diagram for online auction system

Object diagram for an inventory management system

Real Estate System Use Case Diagram

Use Case Diagram for News Portal

Use case Diagram of Coffee Shop

Use Case Diagram for Bus Reservation System

Use Case Diagram of Online Auction System

Use Case Diagram for Online Grocery Store

Use Case Diagram for Women's Safety App

Use case diagram for insurance management

Use Case Diagram for Daraz

Use Case Diagram for Foodpanda

Use case diagram for weather app

Use Case Diagram for Quiz Application

Use Case Diagram for NGO Management

Home Automation System Use Case Diagram

Use Case Diagram for Expense Tracker