Templates >  UML >  Use Case Diagram for NGO Management

Use Case Diagram for NGO Management

An NGO management system helps non-profits organize their daily tasks efficiently. These digital platforms manage donor relations, volunteer coordination, and beneficiary support. By centralizing data, organizations improve transparency and save valuable time. This ensures that help reaches people faster while maintaining accurate records for future growth and impact.

Use this template
Download EdrawMax
Download EdrawMax
Download EdrawMax
Download EdrawMax
Download EdrawMax

About this NGO Management System template

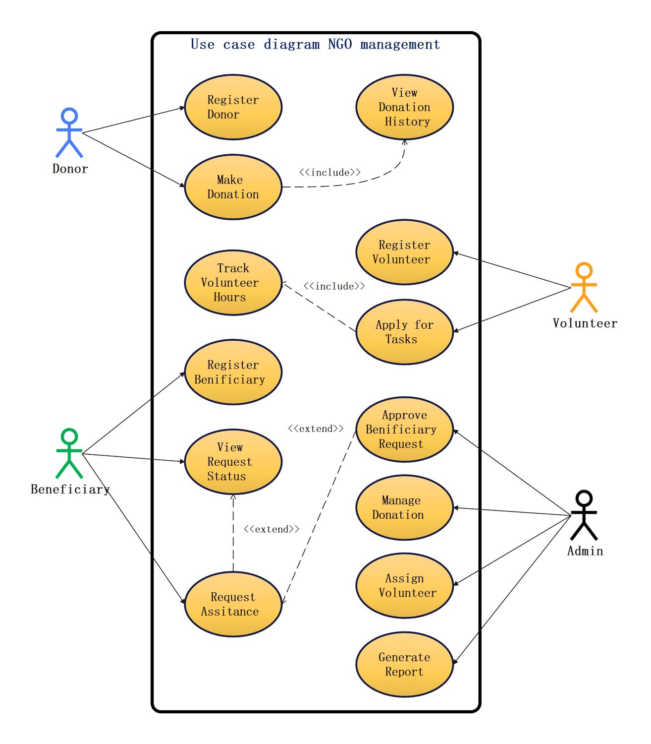
This use case diagram template outlines the interactions between different users in a non-profit environment. It maps out how donors, volunteers, and beneficiaries interact with the central system and administrative staff to achieve organizational goals.

Donor Management

This section focuses on how external contributors interact with the platform. It ensures that donors can safely register their details and provide financial support while keeping a clear record of their historical contributions for tax purposes.

  • Register Donor
  • Make Donation
  • View Donation History

Volunteer Management

Volunteers are the backbone of many non-profits. This system allows them to sign up, find specific tasks that match their skills, and log their working hours. This data helps the NGO measure its overall social impact.

  • Register Volunteer
  • Apply for Tasks
  • Track Volunteer Hours

Beneficiary Services

This part of the system is designed for people receiving aid. It allows them to request specific help and monitor the progress of their applications. It creates a direct line of communication between individuals and the organization.

  • Register Beneficiary
  • Request Assistance
  • View Request Status

Administrative Controls

The admin section provides staff with tools to oversee the entire operation. They can approve requests, manage financial data, and assign volunteers to specific tasks. This ensures that the organization operates smoothly and remains fully compliant.

  • Approve Beneficiary Request
  • Manage Donation
  • Assign Volunteer
  • Generate Report

FAQs about this Template

  • The primary purpose of this system is to streamline non-profit operations by centralizing data management. It helps staff track donations, manage volunteer schedules, and provide assistance to beneficiaries more effectively. By automating these manual processes, the organization can focus more on its mission. It also improves transparency, which is crucial for building trust with donors and meeting legal reporting requirements.

  • This system simplifies volunteer tracking by allowing individuals to log their own hours and tasks digitally. Admins can then review these logs to see which projects are well-staffed. This information is vital for measuring impact and recognizing top contributors. It also helps in resource planning, ensuring that volunteers are assigned to the most urgent tasks where their specific skills are needed most.

  • Yes, it can significantly improve donor retention by providing a professional experience. Donors can easily access their giving history and receive timely updates on how their money is being used. When a system is transparent and organized, donors feel more confident in the organization. This trust leads to long-term support and more frequent contributions, which are essential for any non-profit's sustainability.

Edraw Team

Edraw Team

Apr 23, 26
Share article:

Related templates

Use Case Diagram for Expense Tracker

Class Diagram for Content Management System

Class Diagram for Club Management System

Class Diagram for Online Movie Ticket System

Class diagram for employee payroll system

Class diagram for blogging website

Class Diagram for Insurance Management System

Class diagram for online examination system

Class Diagram for Freelancing Platform

Class diagram for chat app

Stop drawing. Start describing.

AI diagramming isn't just text-to-diagram.
AI now understands any input, fetches live data, adapts through dialogue, and works everywhere.