Templates >  UML >  Real Estate System Use Case Diagram

Real Estate System Use Case Diagram

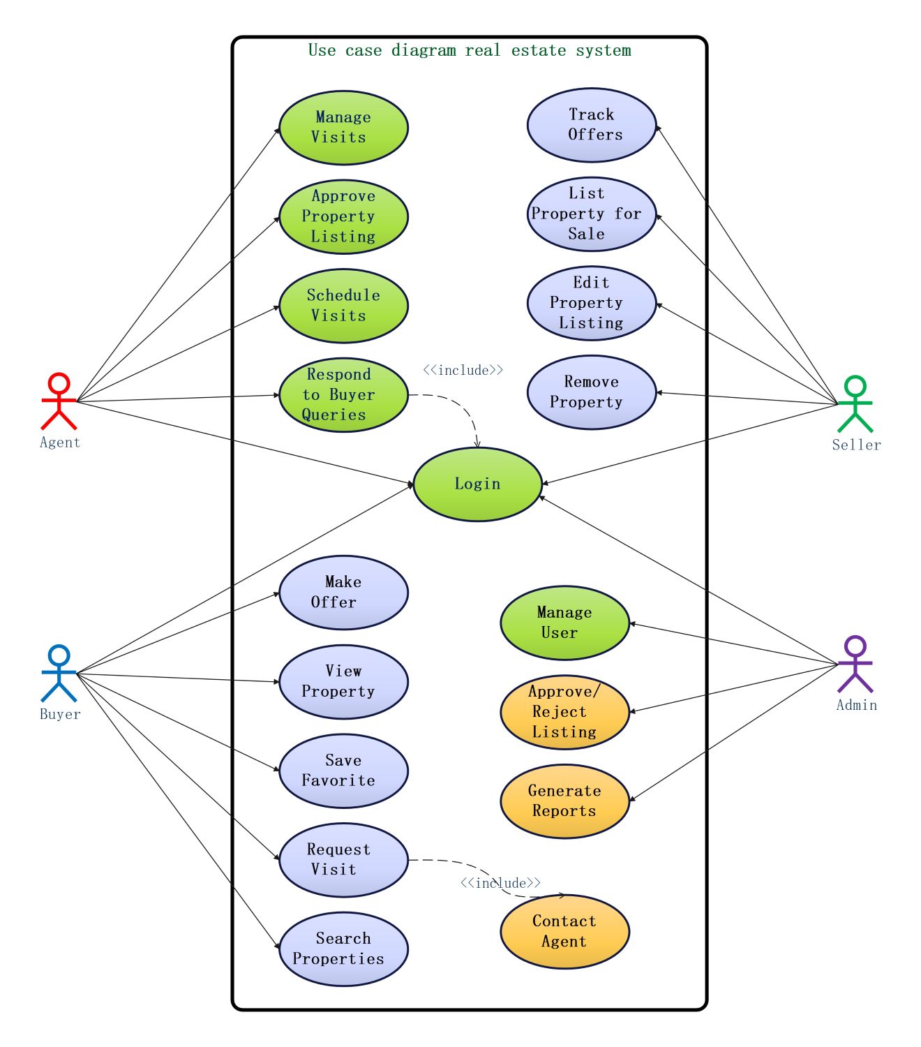
A use case diagram for a real estate system provides a clear visual map of user interactions. It identifies the primary roles like buyers, sellers, and agents within the software. By outlining these functions, developers can ensure the platform meets all business requirements and provides a seamless user experience.

Use the template
Free Download
Free Download
Free Download
Free Download
Free Download

About this use case diagram for real estate system template

This template serves as a structural blueprint for building or analyzing property management software. It highlights how different actors interact with the system to complete tasks. Using this diagram helps teams communicate requirements clearly and prevents functional gaps during the software development lifecycle.

Agent Use Cases

The agent role focuses on managing property listings and facilitating communication between parties. This section outlines how agents approve listings, schedule visits with buyers, and handle professional inquiries to close real estate deals.

  • Manage Visits
  • Approve Property Listing
  • Schedule Visits
  • Respond to Buyer Queries
  • Login

Seller Use Cases

Sellers interact with the system to market their properties and monitor potential interest. They use these functions to list new homes, edit existing details, track incoming offers, and remove properties after a sale.

  • Track Offers
  • List Property for Sale
  • Edit Property Listing
  • Remove Property
  • Login

Buyer Use Cases

Buyers use the platform to find and purchase their ideal homes through search and filtering tools. These use cases cover the entire journey from browsing listings to saving favorites and making formal offers.

  • Search Properties
  • View Property
  • Save Favorite
  • Request Visit
  • Make Offer
  • Login

Admin Use Cases

The administrator maintains the integrity and security of the real estate platform for all users. Their responsibilities include managing user accounts, verifying property listings for accuracy, and generating reports to monitor system performance.

  • Manage User
  • Approve/Reject Listing
  • Generate Reports
  • Login

FAQs about this Template

  • A use case diagram is essential because it provides a high-level overview of the system's functional requirements. It helps stakeholders visualize how users like buyers and agents interact with the platform. By identifying these relationships early, development teams can avoid missing critical features. This visual guide ensures the final software aligns perfectly with the complex needs of the real estate market.

  • A standard real estate system should include four primary roles: buyers, sellers, real estate agents, and system administrators. Buyers focus on searching and viewing homes, while sellers manage their listings. Agents act as intermediaries who facilitate showings and respond to questions. Administrators oversee the entire platform by managing accounts and generating reports. Including all these roles ensures a complete system view.

  • In this diagram, the include relationship indicates that one use case is a mandatory part of another. For instance, the 'Request Visit' action includes 'Contact Agent' because a buyer must communicate with an agent to see a property. Similarly, most primary actions include a 'Login' step. This structure ensures that only authorized users can perform specific tasks like listing properties or making offers.

Edraw Team

Edraw Team

Apr 23, 26
Share article:

Related templates

Use case Diagram of Coffee Shop

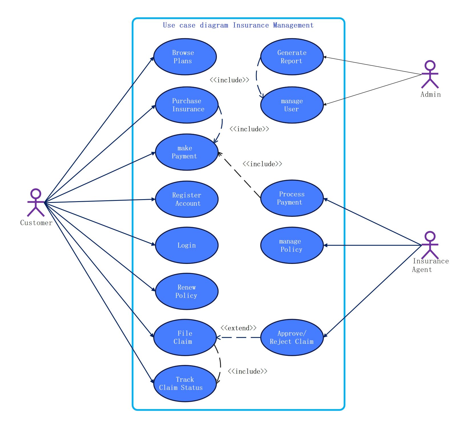
Use case diagram for insurance management

Use Case Diagram for Women's Safety App

Use Case Diagram for Bus Reservation System

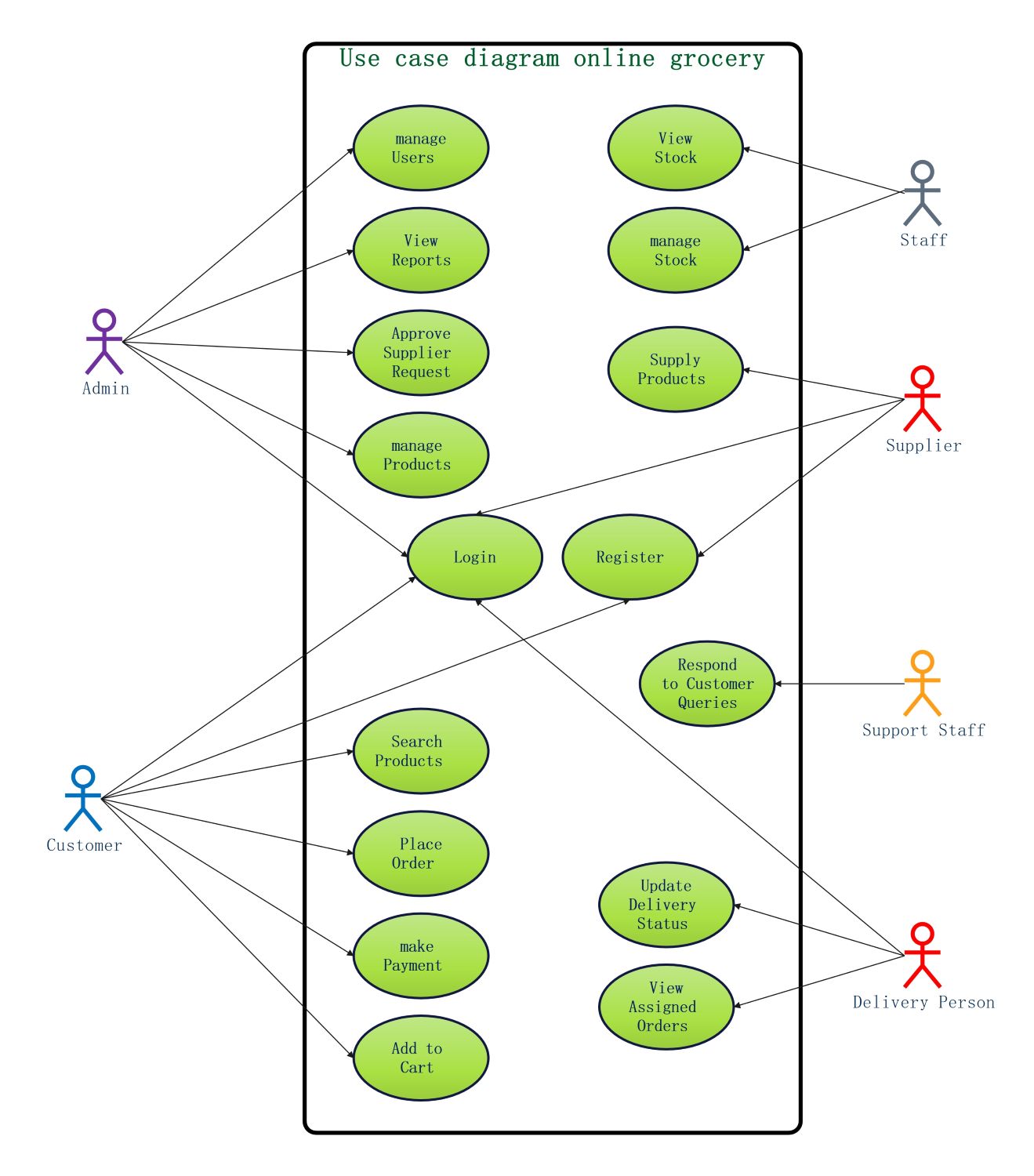
Use Case Diagram for Online Grocery Store

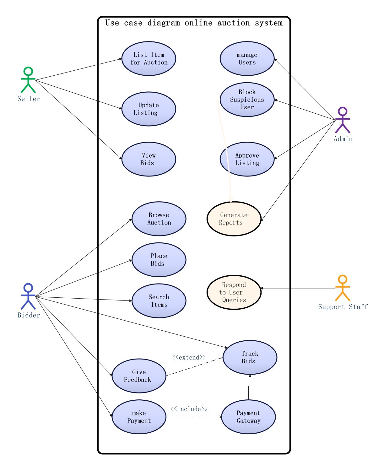
Use Case Diagram of Online Auction System

Use Case Diagram for NGO Management

Use Case Diagram for Quiz Application

Use case diagram for weather app

Use Case Diagram for Foodpanda

Stop drawing. Start describing.

AI diagramming isn't just text-to-diagram.
AI now understands any input, fetches live data, adapts through dialogue, and works everywhere.