Templates >  UML diagrams >  Use Case Diagram of Online Auction System

Use Case Diagram of Online Auction System

An online auction system is a digital platform that connects buyers and sellers in a real-time bidding environment. It allows users to trade goods globally with transparency and speed. This system automates price discovery and secures transactions, making it an essential tool for modern e-commerce and niche collectors.

Use this template
Download EdrawMax
Download EdrawMax
Download EdrawMax
Download EdrawMax
Download EdrawMax

About this Online Auction System template

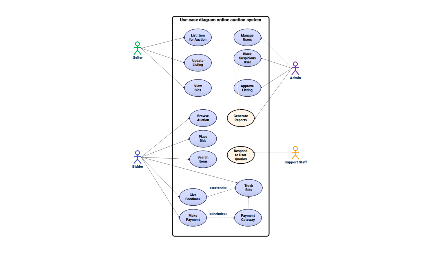
This UML use case diagram provides a clear blueprint for building a secure and efficient bidding platform. It highlights how different users interact with the system to manage listings, place bids, and ensure safe financial transactions.

Seller Interactions

The seller is responsible for providing the inventory and managing the product lifecycle. They use the system to reach potential buyers and monitor the interest in their items through various bidding tracking tools and updates.

  • List Item for Auction
  • Update Listing
  • View Bids

Bidder Functionalities

Bidders are the active participants who drive the market value of items. They use search and browsing features to find products. Once found, they engage in competitive bidding and finalize purchases through integrated payment modules.

  • Browse Auction
  • Place Bids
  • Search Items
  • Track Bids
  • Give Feedback (Optional Extension)
  • Make Payment

Administrative Management

Administrators ensure the platform remains secure and trustworthy for all participants. They monitor user behavior to prevent fraud and manage the quality of listings. Their oversight is critical for maintaining high platform standards and operational integrity.

  • Manage Users
  • Block Suspicious User
  • Approve Listing
  • Generate Reports

Support and Payment Nodes

Support staff help users navigate technical issues and resolve queries quickly. The system also integrates a dedicated payment gateway. This ensures that every successful bid leads to a safe, encrypted, and verifiable financial transaction for users.

  • Respond to User Queries
  • Payment Gateway (Included in Payment)

FAQs about this Template

  • A UML use case diagram acts as a visual guide for the development team. It clearly defines the roles of sellers, bidders, and admins before any code is written. By mapping these interactions early, developers can identify potential security gaps or logic errors. This ensures the final platform is user-friendly, highly functional, and meets all business requirements.

  • The administrator ensures the auction environment stays fair and free from fraudulent activity. They have the power to block suspicious accounts and verify new product listings for accuracy. By generating detailed performance reports, they help the business grow. Their oversight builds trust among users, which is essential for any platform where significant financial transactions occur between strangers online.

  • In this diagram, an include relationship means a task is mandatory. For example, making a payment must always use the payment gateway. An extend relationship indicates an optional feature. For instance, a bidder can choose to give feedback after tracking a bid, but it is not a requirement to finish the process. These distinctions help developers prioritize core system functions.

Edraw Team

Edraw Team

Apr 29, 26
Share article:

Related templates

Sequence Diagram for Online Shopping System

Sequence diagram for DevOps

Sequence diargam for Library managment

Sequence Diagram for Login

Sequence Diagram for Netflix

Sequence Diagram for ATM System

Sequence Diagram for Hospital Management System

Sequence Diagram for Hotel Management System

Sequence Diagram for Bus Tracking System

Sequence Diagram for Authentication Template

Stop drawing. Start describing.

AI diagramming isn't just text-to-diagram.
AI now understands any input, fetches live data, adapts through dialogue, and works everywhere.